你敢想象嗎?
2021年已經過完了,那個第一季度狂漲翻倍,
第四季度又斷崖式下跌的化工行情走勢居然是一年內的事情。
就在化工人還在等市場行情什麼時候才能好轉時,
大廠發力,有意給漲價做價格支撐。
疫情形勢嚴峻,浙江各地也不斷升級防疫措施!
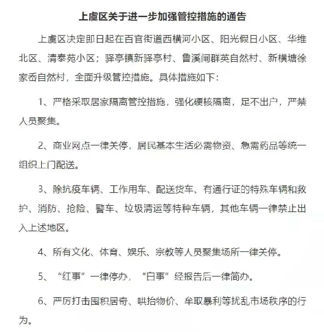
上虞發布要求:從2021年12月9日下午2時起,對上虞全區加強管控管理措施。

危化品企業要有序停產,保障安全。
12月9riwanjian,zhengguanggufenfabugonggaocheng,weijijixiangyinghepeihesuozaidiningboshishihuajingjijishukaifaquguanweihuixiafadeyiqingguankongtongzhiyaoqiu,gongsiquanzizigongsiningbozhengguangshuzhiyouxiangongsijuedingyu2021年12月10日起臨時停產,具體恢複正常生產經營時間將根據當地政府疫情管控要求作出安排。本次停產預計將對公司2021年第四季度經營業績產生一定的不利影響。

12月10日早間,揚帆新材發布公告稱,公司上虞生產基地(“上虞基地”)近日接到紹興市上虞區加強管控措施的通知,要求區域內“除防疫需要、民生保障外,其他企業一律停工。危化品企業要有序停產,保障安全。”公司積極響應政府防疫政策,按文件精神於12月10日開始有序停產,複產時間待有關部門根據疫情防控情況決定。

浙江防控升級的地區多為化工集中區域,彙集紡織原料生產、下遊聚酯消費、包括芳烴產業、聚烯烴產業、還有危化品生產等deng。其qi中zhong,鎮zhen海hai地di區qu作zuo為wei國guo內nei重zhong要yao的de石shi化hua基ji地di,其qi管guan控kong升sheng級ji對dui部bu分fen化hua工gong品pin的de影ying響xiang較jiao大da,具ju體ti受shou影ying響xiang程cheng度du還hai得de看kan這zhe波bo影ying響xiang影ying響xiang的de供gong應ying變bian動dong情qing況kuang。

▶ 川維化工:乙炔裝置一/三單元停車降溫,係統停進原料天然氣,開啟了停車檢修模式;
▶ 四川美豐公告,對四川美豐化肥分公司和複合肥有限責任公司的生產裝置進行輪換停車檢修,預計到2022年1月中旬結束;
▶ 凱美特氣發布公告,本部計劃於2021年11月8日開始進行生產裝置例行停車檢修,預計停車35天;
▶ 萬華化學公告,全資子公司萬華化學(寧波)有限公司的MDI一期裝置(40萬噸/年)將於2021年11月27日開始停產檢修,預計檢修45天左右;MDI二期裝置(80萬噸/年)將於2021年12月11日開始停產檢修,預計檢修45天左右;
▶ 江蘇索普化工:11月18日開始對醋酸及醋酸乙酯裝置停車檢修,預計檢修及停開車時間為28天左右;
▶ 恒力石化:2#220萬噸PTA裝置12月10日開始停車檢修;
▶ 逸盛大化:1#225萬噸PTA裝置12月2日下午負荷降至5成運行,恢複時間待定;
▶ 福建百宏:250萬噸PTA裝置12月1日開始停車檢修,檢修時長約25天左右;
▶ 英力士:110萬噸/年PTA計劃12月中旬檢修;
▶ 安徽紅四方:純堿裝置計劃12月15日檢修,預計15天,產能30萬噸;
▶ 富德能源:50萬噸/年乙二醇檢修45天(計劃外);
▶ 中化泉州:50萬噸/年乙二醇將開始檢修50天(計劃內);
▶ 重慶川維:87萬噸甲醇於12月6日開始停車檢修;
▶ 寧波富德:60萬噸甲醇計劃12月2日開始停車檢修。
……
外資巨頭對這個暗淡的市場毫無波動,繼續安排上了漲價!
▶ 亨斯邁先進材料美洲事業部:
自2022年1月1日起,將對部分產品進行強製漲價。漲價產品包括環氧樹脂、聚氨酯、聚酰亞胺、聚酰胺、粘合劑等37種化工聚合物,漲幅最高可達40%。漲價的主要產品類型為“愛牢達”係列環氧樹脂,其中雙酚F環氧上漲5%、脂環族環氧上漲9%、多官能團環氧上漲9%、改性/固體/液體/溶劑型環氧上漲 $0.2/Ib(折合2800元/噸)。
▶ 亞什蘭:最高上漲8430元/噸
將於2022年1月1日起上調北美地區BDO及其衍生物的售價:
1,4-丁二醇(BDO)上調0.45美元/磅(約6323元/噸);
N-甲基-吡咯烷酮(NMP)上調0.50美元/磅(約7025元/噸);
2-吡咯烷酮(2-Pyrol)上調0.50美元/磅(約7025元/噸);
γ-丁內酯(BLO) 上調0.60美元/磅(約8430元/噸);
四氫呋喃(THF) 上調0.50美元/磅(約7025元/噸)。
盡管疫情影響部分地區供應+外資巨頭頻繁漲價,但目前國內化工市場影響暫未顯現,大部分化工原料均有小幅下跌,預計化工市場短期上漲空間不大,維穩為主。
中長期影響要關注國內疫情走勢及國內釋放的1.2萬億人民幣流動方向。